半導體分立器件根據基材不同,可分為不同類型。以硅基半導體為基材時,半導體分立器件主要包括二極管(Diode)、三極管(BJT)、晶閘管(SCR)、場效應晶體管(MOSFET)、絕緣柵雙極型晶體管(IGBT)等;以寬禁帶材料半導體為基材時,半導體分立器件主要包括:SiC.GaN半導體功率器件。

接下去來咱們內容介召廣泛應用最廣泛泛的穩壓管、三級管及MOS管的優點下列關于電性能指標測試事項。
1、二極管
電子元電子元器大家庭中的一員-電感都是種實用光電科技電子元器素材加工而成的異向導電性元電子元器,服務架構類型通常為單體PN結架構類型,只允許的電流值從簡單的方向流下來。進展進步如今,已紛紛進展進步出整流電子元電子元器大家庭中的一員-電感、肖特基電子元電子元器大家庭中的一員-電感、快醫治電子元電子元器大家庭中的一員-電感、PIN電子元電子元器大家庭中的一員-電感、光電科技電子元電子元器大家庭中的一員-電感等,包括人身安全靠普等功能。器件特性:結(jie)壓降(jiang)、不能(neng)變(bian),伏安特性要(yao)會(hui)看(kan),正阻強大反阻軟(ruan),測量全憑它(ta)來(lai)管。
測試要點:正向壓(ya)降測試(VF)、反向擊穿(chuan)電壓(ya)測試(VR)、C-V特性測試

2、三極管
晶體管是在一個半導體技術器件基片上建設兩只相隔非常近的PN結,兩只PN結把整張半導體技術器件拆成四一些,里面一些是基區,兩邊一些是釋放出區和集電區。器件特性:三(san)極管,不簡單(dan),幾(ji)個(ge)特(te)性要記全(quan),輸入輸出有曲線,各(ge)自不同有深(shen)淺(qian)。
測試要點:輸入/輸出特性測(ce)試(shi)(shi)、極間反(fan)向電(dian)流測(ce)試(shi)(shi)、反(fan)向擊穿電(dian)壓測(ce)試(shi)(shi)(VR)、C-V特性測(ce)試(shi)(shi)

3、MOS管
MOSFET(合金―氧化的物光電元件場邊際定律氯化鈉晶體管)是一個種根據交變電場邊際定律來有效控制其功率強弱的熟悉光電元件元件,能夠豐富軟件應用在仿真線路和數字6線路本身。MOSFET能夠由硅生產生產制作,也能夠由石墨烯村料,碳納米管等村料生產生產制作,是村料及元件學習的熱門話題。通常規格有手機輸入/導出優點斜率、閾值法線電流VGs(th)、漏功率lGss、lDss,擊穿電流線電流VDss、超低頻高壓發生器互導gm、導出電阻功率RDs等。器件特性:箭(jian)頭(tou)向(xiang)(xiang)里,指向(xiang)(xiang)N,N溝(gou)道(dao)場(chang)效應(ying)管(guan);箭(jian)頭(tou)向(xiang)(xiang)外(wai),指向(xiang)(xiang)P,P溝(gou)道(dao)場(chang)效應(ying)管(guan)。
測試要點:輸(shu)入(ru)/輸(shu)出特性測(ce)(ce)試、閾值(zhi)電壓(ya)(ya)測(ce)(ce)試VGS(th)、漏電流測(ce)(ce)試、耐壓(ya)(ya)測(ce)(ce)試、C-V測(ce)(ce)試

所以,何為電性能測試?半導體分立器件該如何進行電性能測試?
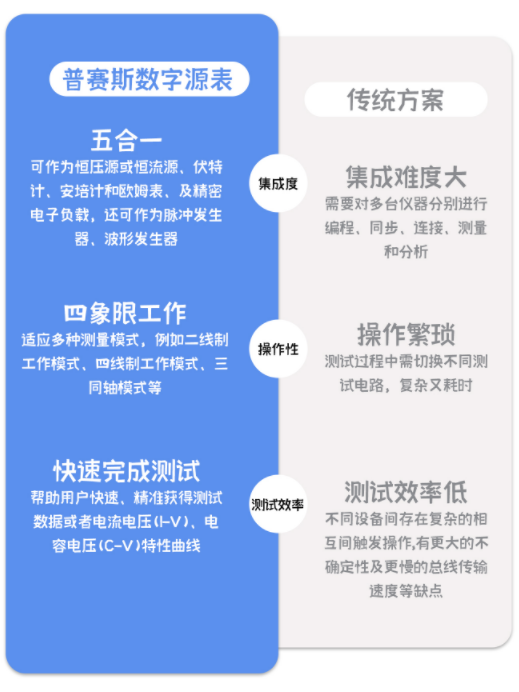
半導體芯片分立電子元件電耐磨性自測方法是相處測電子元件施加壓力相電阻值或交流電量,但是自測方法其對獎勵激勵制作的響應的,通民俗的分立電子元件特征規格自測方法還要幾個實驗儀器達成,如數碼萬用表、相電阻值源、交流電量源等。施實半導體行業分立電子器件性能特點基本參數了解的絕佳設備的一個是“五融合”阿拉伯數字源表(SMU),集多種不同職能于一梯。

如需獲取半導體分立器件電性能測試指南,請聯系我們!

*文內地方(fang)資源、圖片(pian)(pian)文字人物(wu)素(su)材(cai)原(yuan)(yuan)因(yin)于(yu)在線,音樂版權歸原(yuan)(yuan)著(zhu)者任何,請諒解圖片(pian)(pian)侵權,請電話聯系刪了!
在線
咨詢
掃碼
下載